封装:EQA16
工作电压:4.5V~24V
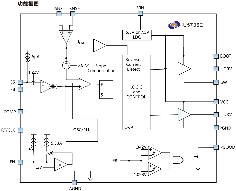
IU5706E是一款宽输入范围同步升压DC-DC控制器,采用EQA16封装,适配单节锂电池及4.5~24V输入场景,最大输出33V,支持同步/异步外围应用,主打高集成、高效率与低成本,适用于Thunderbolt端口、汽车电源、电池供电系统等多电压总线电源场景。
其核心性能突出,输入电压覆盖4.5~24V,输出最高可达33V,反馈基准电压精度±1%(典型值1.2V),电压调节可靠。开关频率可在50KHz~1MHz间通过电阻编程设定,也能与300KHz~1MHz外部时钟同步,适配不同外围需求。静态工作电流720μA,关断电流最大6μA,功耗控制均衡;同步整流设计搭配无损电感DCR检测,进一步提升效率,独特的电感自检测技术可省掉电流检测电阻,大幅降低外围成本与发热。
功能与保护完善,EN脚内置2μA上拉电流源,浮空即可使能,支持可调欠压闭锁(UVLO),软启动时间通过外部电容可编程,避免启动电流尖峰。内置过压保护(输出设定值107%触发,105%恢复)、逐周期过流保护、160℃过热保护(20℃迟滞),全方位保障器件安全。PGOOD引脚为漏极开路输出,可指示输出电压是否在设定值±10%范围内,VCC引脚提供6.6V LDO输出(最大50mA),用于驱动外部MOSFET。
电感自检测(省掉电流检测电阻)
33V最大输出电压
4.5V至24V输入电压范围
搭配合适外围,实现单节锂电池作为输入电源的应用
具有内部斜坡补偿的电流模式控制
与外部时钟的同步能力
50KHz至1MHz的可调频率
外部可调软启动时间
输出电压电源正常指示器
±1%反馈基准电压
6μA关断电源电流
720μA静态工作电流
逐周期电流限制和热关断
可调欠压闭锁(UVLO)和输出过压保护

刘先生:13794497935 ( 微信同号)
QQ:1154413202
蔡先生: 19373794842(微信同号)
QQ:3353786219
友情链接: