封装:SOT23-5, ESOP8
工作电压:3V-60V
S6302兼容替代LT1930
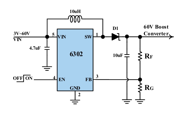
S6302兼容LT1930, 是一种集成功率开关的异步升压转换器,具有3V到60V的宽输入电压范围,集成了软起动,从而最大限度地减少对外部浪涌抑制组件的需求,使其成为宽输入电源范围升压转换器的理想选择。输出电压可以通过外部不同阻值的电阻配置。
S6302 具有集成式 350mΩ功率开关,可提供至少1.5A 的电感峰值电流能力,具有出色的负载和线路瞬态响应。具备SKIP控制模式,将低静态电流与高开关频率相结合,可在广泛的负载电流范围内实现高效率。
附加功能包括:软启动,热关机,UVLO欠压锁定,逐周期电流限制保护。
S6302 采用了 1.2MHz 固定开关频率,支持小型外部LC器件,可以提供小尺寸5引脚SOT23-5封装以及增强散热8引脚ESOP8封装。


免费提供样品,更多应用资料请联系我们。
友情链接: