例: SP1231F|SP1233FL|SW6124|SW6106|CS8626
AH808A:内置PFM,170V/800mA固定输出5V降压DCDC转换器

Part NO:AH808A:内置PFM,170V/800mA固定输出5V降压DCDC转换器

封装:SOP-7

工作电压:35V-170V

简介:输入电压:35V-170V
输出电压固定为5V
输出电流为800mA
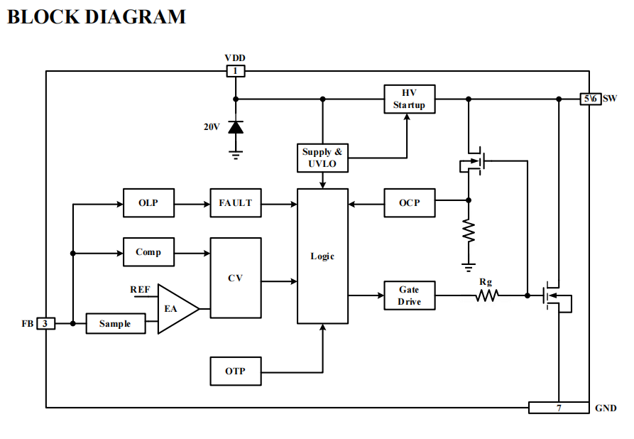
  • AH808A是一款低功耗非隔离开关电源降压转换器,内置200V功率MOSFETPFM控制器,输入电压适配35~170V(典型应用范围),输出固定5V电压,最大输出电流800mA(实际输出依赖散热条件),适用于电动车辆控制器、车载设备等场景。采用SOP-7封装,工作结温范围-40℃~150℃ESD防护达±2kVHBM),EMI性能优异,外围器件需求极简。

    芯片集成高压启动与自供电电路,启动阈值电压13.5V(典型值),支持快速启动与超低待机功耗,静态电流典型值330uA,工作电流典型值120uAfs=40KHz)。具备完善自恢复保护机制:过载保护(FB电压<3.6V持续150ms触发)、过温保护(150℃触发,40℃滞回)、VDD欠压保护(阈值11V典型值)、FB异常短路保护,保障系统稳定运行。

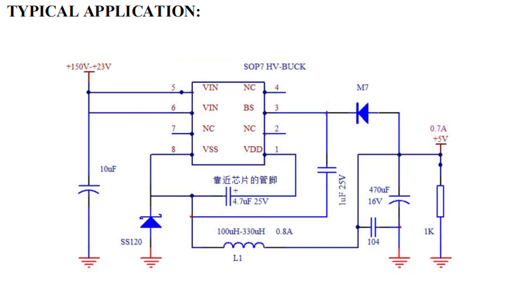
    工作模式为PFM调制,通过频率降低技术优化EMI;内置软启动功能,前10ms最大开关频率降低25%10~15ms降低50%,避免启动时大电流尖峰。典型应用需搭配330uH电感、10uF/250V输入电容、470uF/10V输出电容及肖特基二极管(如SS320),元件需靠近芯片引脚布局,确保供电稳定性。

    AH808的特性

    内置200V功率MOSFET

    内置高压启动和自供电电路

    输出电压固定为5V

    输出电流为800mA

    出色的电磁干扰(EMI)性能

    出色的负载调整率和效率

    全面保护

    SOP-7封装

    AH808的应用信息

    图片1.png 

    1 典型应用图

    图片2.png 

    图片3.png 

    2 引脚排列及定义

    图片4.png 

    3 基础参数

    图片5.png 

    4 功能框架

    图片6.png  

    图片2.png 

    刘先生:13794497935 ( 微信同号)          


         QQ:1154413202   


    蔡先生: 19373794842(微信同号)


         QQ:3353786219


  • 友情链接:

    关于我们产品展示方案技术新闻资讯

    深圳市龙华区民治街道民乐路粤通综合楼D栋511室

    联系人:刘先生13794497935      Email:ben@sandtech.cn

    微信公众号

    Copyright copy; 2018 上大科技, All Rights Reserved
    粤ICP备18073833号-1 版权所有:上大科技   网站建设:深圳北易
    上大科技 销售总监
    上大科技 销售经理
    上大科技 销售经理
    上大科技 电话
    上大科技 微信
    上大科技
    返回顶部