例: SP1231F|SP1233FL|SW6124|SW6106|CS8626
CS5363:具有太阳能板最大功率点跟踪MPPT功能,NTC功能,4A异步降压1~4节锂电池充电管理IC

Part NO:CS5363:具有太阳能板最大功率点跟踪MPPT功能,NTC功能,4A异步降压1~4节锂电池充电管理IC

封装:ESOP16

工作电压:3.6V-20V

简介:宽输入电压范围:3.6V~20V
太阳能板最大功率点跟踪功能
最大4A充电电流,充电电流外部电阻可调
充电终止电流独立可调
恒压充电电压独立可调
NTC功能
  • 在磷酸铁锂电池包、锂电电池包、笔记本电脑、电动工具、便携式工业与医疗仪器及太阳能板充电设备等场景的供电设计中,常面临输入电压波动大、多节电池适配难、充电效率低及保护需求全面等问题,CS5363E可针对性应对这些需求。该器件是一款异步降压型多节锂电池充电管理IC,采用ESOP16封装,输入耐压30V,工作电压范围3.6~20V,最大充电电流4A且可通过外部电阻按公式灵活调节,集成功率MOS以简化外围电路,降低方案尺寸与成本。

    其核心优势在于支持太阳能板最大功率点跟踪(MPPT)功能,VSEN管脚调制电压1V,通过外部分压电阻可设定输入电压最低值,最大限度利用太阳能输出功率;充电终止电流与浮充电压可独立调节,终止电流默认值为10% ICC,浮充电压通过FB管脚外接分压电阻按公式设定,±1%过充精度保障充电稳定性,不带路径应用时可实现电池零漏电。

    采用涓流、恒流、恒压三阶段充电流程,开关频率400KHz,具备完善保护功能,包括输入欠压/过压保护、电池过充/短路保护、NTC温度保护(低温70%VCC、高温47.5%VCC)、芯片过温调节(120℃)与热保护(150℃)、充电超时保护(涓流阶段3.7小时、CC/CV阶段20小时);通过双LED指示灯全程监控充电状态,适配1~4节锂电池或1~5节磷酸铁锂电池,为多节电池场景提供高效安全的充电解决方案。

    CS5363的特性

    宽输入电压范围:3.6V~20V

    太阳能板最大功率点跟踪功能

    最大4A充电电流,充电电流外部电阻可调

    充电终止电流独立可调

    恒压充电电压独立可调

    NTC功能

    电池零漏电(不带路径的应用)

    +1%电池过充电精度

    支持双路LED充电状态指示

    400KHz开关频率

    电池充电过压,短路保护

    输入欠压,过压保护

    IC温度自适应调节,IC过温保护

    图片1.png 

    CS5363的应用信息

    1 典型应用图

    图片2.png 

    2 引脚排列及定义

    图片3.png 

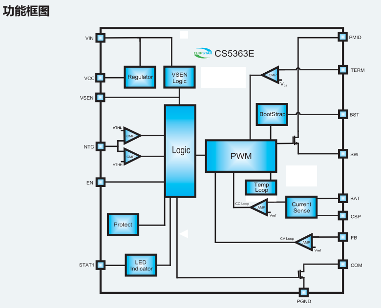
    3 功能框图

    图片4.png 

    4 基础参数

    图片5.png 

    图片5.png 

    刘先生:13794497935 ( 微信同号)          


         QQ:1154413202   


    蔡先生: 19373794842(微信同号)


         QQ:3353786219


  • 友情链接:

    关于我们产品展示方案技术新闻资讯

    深圳市龙华区民治街道民乐路粤通综合楼D栋511室

    联系人:刘先生13794497935      Email:ben@sandtech.cn

    微信公众号

    Copyright copy; 2018 上大科技, All Rights Reserved
    粤ICP备18073833号-1 版权所有:上大科技   网站建设:深圳北易
    上大科技 销售总监
    上大科技 销售经理
    上大科技 销售经理
    上大科技 电话
    上大科技 微信
    上大科技
    返回顶部