例: SP1231F|SP1233FL|SW6124|SW6106|CS8626
CS5622D:独立I2C,双向、同步升降压1-12节电池充放控制器

Part NO:CS5622D:独立I2C,双向、同步升降压1-12节电池充放控制器

封装:QFN4X4_32L

工作电压:3V-55V

简介:CS5622D:它支持 1~12 节锂电池 / 1~14 节磷酸铁锂电池,输入输出电压覆盖 3V~55V,电流双向,无论是太阳能充电、移动电源,还是无绳工具、电动出行设备,都能轻松适配。同步 4 管架构 + 7V 栅极驱动,转换效率拉满;内置 10 位 ADC 实时监测电压电流,搭配输入限流、过压、过温等多重保护,安全又精准。
  • CS5622 升降压充电控制器演示视频:28V输入,31V电池,充电功率444W效率95.14%, 适用于大功率太阳能充电,无人穿越机

    引言

    充放电场景在目前的背景下越来越多,很多电子产品都开始实现多功能化,以此来成为卖点。比如某个音响或者风扇这种电器也能提供充电场景,这无疑给充放电控制器提供一个较好较大的市场。不仅是原先的使用场景可以使用,比如充电宝C口之类的,还可以拓展到其他不同的赛道,如音响风扇之类。

    上大科技有款芯片CS5622D:它支持 1~12 节锂电池 / 1~14 节磷酸铁锂电池,输入输出电压覆盖 3V~55V,无论是太阳能充电、移动电源,还是无绳工具、电动出行设备,都能轻松适配。同步 4 管架构 + 7V 栅极驱动,转换效率拉满;内置 10 ADC 实时监测电压电流,搭配输入限流、过压、过温等多重保护,安全又精准。

    更贴心的是,既能通过外部电阻实现 免软件独立控制,也支持 I2C 接口精细化调节参数,还自带太阳能 MPPT 功能,最大化利用能源。QFN4X4_32L 小封装,PCB 布局更省心

    CS5622D的特性

    双向升降压工作,反向放电输出电压范围:3V~55V

    宽输入电压工作范围:3.8V~55V

    宽电池电压工作范围:高至55V,支持多种电池类型:1~12节串联锂离子/1~14节串联磷酸铁锂电池

    开关频率可选(200KHz400KHz600KHz)

    太阳能板最大功率点跟踪MPPT功能

    充电电压调节精度+1%输入欠压保护、电池过压/短路保护

    可调节输入输出电流限流充电超时保护功能、过温保护

    充电器工作状态双路指示灯

    NTC功能(PC可开启JEITA1/JEITA2充电规范)

    支持I2C控制

    集成10ADC,用于输入输出的电压、电流监测

    CS5622D的应用信息

    1典型应用图

    图片1.png 

     图片3.png 

    2引脚排列及定义

    图片4.png 

    图片5.png 

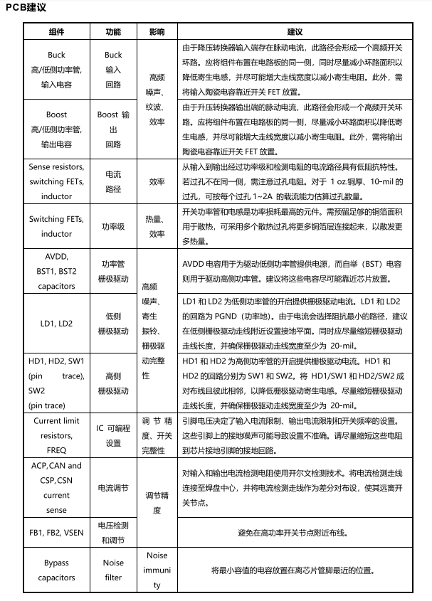
    3PCB建议

    图片6.png 

    刘先生:13794497935 ( 微信同号)          


         QQ:1154413202   


    蔡先生: 19373794842(微信同号)


         QQ:3353786219


    上大科技

  • 友情链接:

    关于我们产品展示方案技术新闻资讯

    深圳市龙华区民治街道民乐路粤通综合楼D栋511室

    联系人:刘先生13794497935      Email:ben@sandtech.cn

    微信公众号

    Copyright copy; 2018 上大科技, All Rights Reserved
    粤ICP备18073833号-1 版权所有:上大科技   网站建设:深圳北易
    上大科技 销售总监
    上大科技 销售经理
    上大科技 销售经理
    上大科技 电话
    上大科技 微信
    上大科技
    返回顶部