封装:QFN-40(6x6mm)
工作电压:单节锂电池
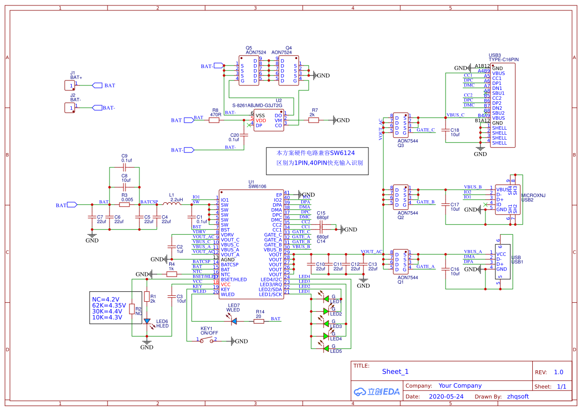
本方案PCB部分兼容SW6124.可直接更换主控芯片。(区别就是SW6106集成了TYPEB的硬件识别。而SW6124没有该功能)
本方案 支持 Type-A+Type-C+Micro-B 三口,
其中 Type-A 支持 QC3.0/QC2.0/FCP/PE2.0/PE1.1/SFCP 快充输出;
Type-C 支持 PD3.0/PD2.0/QC3.0/QC2.0/FCP/PE2.0/PE1.1/SFCP 快充输出,支持 PD3.0/PD2.0 快充输入;
Micro-B 支持高压输入。
充电电流根据快充输入电压设置。当处于普通 5V 输入电压时,充电电流设置为 2.5A;当处于快充 输入电压时,充电电流设置为 4A。
支持 5 个 LED 灯电量指示,及1个照明LED(通过长按按键打开和关闭)和1个快充LED指示灯。
单按键控制,支持长按和短按。
电池类型可通过 BSET/HLEDPin 设置。
(默认悬空4.2V)
悬空时,设置 4.2V 电池;
对地接 62KΩ电阻时,设置 4.35V 电池;
对地接 30KΩ电阻时,设置 4.4V 电池;
对地接 10KΩ电阻时,设置 4.3V 电池。
SW6106 是一款高集成度的双向快充移动电源专用多合一芯片,
其集成了 4A 高效率开关充电, 18W 高效同步升压输出,PD/QC/FCP/PE/SFCP 等多种快充协议,电量计量,照明驱动以及相应的 控制管理逻辑。
外围只需少量的器件,即可组成完整的高性能双向快充移动电源解决方案。




友情链接: