例: SP1231F|SP1233FL|SW6124|SW6106|CS8626
SP1229HN

Part NO:SP1229HN

封装:QFN20(5mm*5mm)

工作电压:输入电压9V-40V

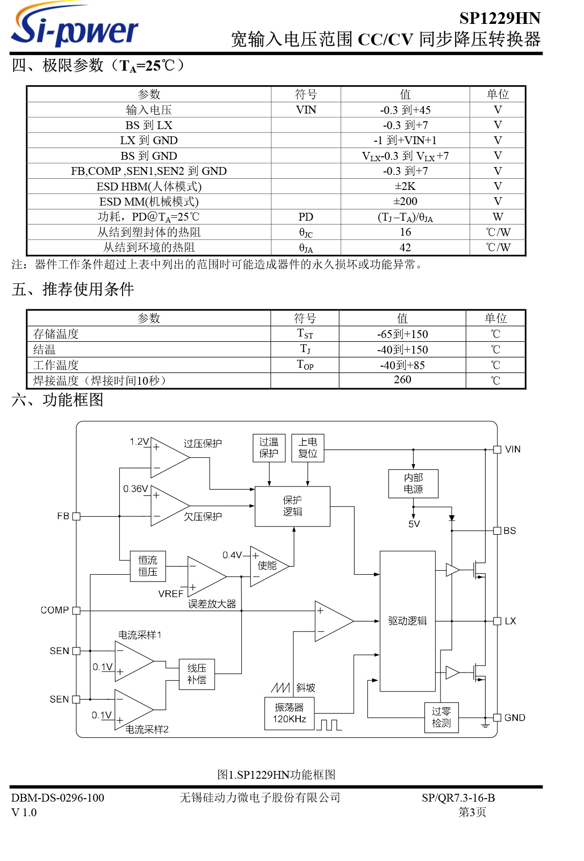
简介:内置MOS同步整流DC-DC降压,可输出5V4.8A,支持双路CC/CV功能,输出电压精度±2%,限流精度±5%,集成输出线缆压降补偿,内置软启动功能,具有输出短路保护,输出过压保护,输出过流保护,IC过温保护,输入欠压保护
  • 友情链接:

    关于我们产品展示方案技术新闻资讯

    深圳市龙华区民治街道民乐路粤通综合楼D栋511室

    联系人:刘先生13794497935      Email:ben@sandtech.cn

    微信公众号

    Copyright copy; 2018 上大科技, All Rights Reserved
    粤ICP备18073833号-1 版权所有:上大科技   网站建设:深圳北易
    上大科技 销售总监
    上大科技 销售经理
    上大科技 销售经理
    上大科技 电话
    上大科技 微信
    上大科技
    返回顶部