例: SP1231F|SP1233FL|SW6124|SW6106|CS8626

CS8898+CS5517+CS5069:低底噪1.7W单声道AB类功放方案

作者:上大科技发布日期:2025-10-24 15:24:35浏览人数:69

对于一些小型设备来说,他们的音频功放并不用太大的功率。针对这一场景,CS889810pV超低底噪,1.7W单声道全差分高性能AB类音频放大器,能够在类似门禁这种需要小功率功放的场景下发挥作用。

音频功放

image.png 

规格书给出了两种输出功率的组合搭配8Ω的喇叭,在输入5V3.6V分别能做到1.7W@THD+N=10%0.7W@THD+N=1%

1 典型应用图

image.png 

image.png 

2 管脚排列及定义

image.png 

3 基础参数

image.png 

DCDC

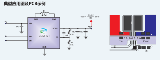
CS8898的工作电压范围在2.1V-6V,面对这种功率我们一般搭配1节锂电池即可,充满4.2V。面对不同的场景,DCDC的选择不同,假如是简单的门禁,那一颗合适的降压DCDC就可以输出固定的功率。假如是一款可以调节功放的小型设备,就可以选择一颗升降压的DCDCCS5517:低功耗,单电感,升降压,600mADC-DC电压调整器。

image.png 

1 典型应用图

image.png 

2 引脚排列及定义

image.png 

3 基础参数

image.png 

充电管理芯片

对于这种小功率产品,单节锂电池就足够提供电压和续航能力。单节充电产品一般优先考虑线性充电,CS5069:输入耐压36V,BAT防反接且耐压20V,低电池泄漏电流,1A单节多类型锂电池线性充电芯片。

image.png 

1 典型应用图

image.png 

2 引脚排列及定义

image.png 

3 基础参数

image.png 

 

image.png 

刘先生:13794497935 ( 微信同号)          


     QQ:1154413202   


蔡先生: 19373794842(微信同号)


     QQ:3353786219



附件下载

CS86817 + IU5099:自带升压模块,2 x 75W立体声,118W单声道音响方案

CS5653 + FS312:音响充电优选,50W充电解决方案

友情链接:

关于我们产品展示方案技术新闻资讯

深圳市龙华区民治街道民乐路粤通综合楼D栋511室

联系人:刘先生13794497935      Email:ben@sandtech.cn

微信公众号

Copyright copy; 2018 上大科技, All Rights Reserved
粤ICP备18073833号-1 版权所有:上大科技   网站建设:深圳北易
上大科技 销售总监
上大科技 销售经理
上大科技 销售经理
上大科技 电话
上大科技 微信
上大科技
返回顶部