例: SP1231F|SP1233FL|SW6124|SW6106|CS8626

S216:支持0V充电、针对1-2节锂电池不同规格的2A同步降压充电管理芯片

作者:上大科技发布日期:2025-10-15 14:47:38浏览人数:75

S216是一颗同步开关型降压锂电池充电管理 IC同时具有较低的价格,极高的性价比,符合便携设备的成本与需求。

它支持 4.5-15V 宽输入电压,最大 2A 可编程充电电流,同步效率超 90%,充电速度与能效双在线。不管是电池没电到 0V,还是需要涓流、恒流、恒压三段式充电,它都能精准适配,内置 4.2V 8.4V 预设浮充电压,满足不同锂电池需求。

安全防护更是拉满!热调节、OTP 温度保护、输入 UVLO OVP 保护,再加上 NTC 电池温度检测,全方位守护芯片与设备。输入 DPM 功能可匹配不同适配器,LED 状态指示让充电进程一目了然。

从电子烟、电动工具,到手机、MP3、便携式游戏机,S216 适配场景广泛,还提供 ESSOP-10L ESOP-8L 两种封装,适配不同设计需求。高效、安全、灵活,S216 为便携设备续航保驾护航

S216的特性

输入工作电压:4.5 -15V

最大 2A 可编程充电电流

同步效率可高达 90%以上

支持电池 0V 充电

支持电池涓流/恒流/恒压三段式充电内部预设

4.2V 8.4V 浮充电压

支持输入适配器 DPM 功能

支持 LED 充电状态指示

内置热调节和 OTP 温度保护功能

内置输入电压 UVLO OVP 保护功能

内置 NTC 电池温度检测和使能功能

提供 ESSOP-10LESOP-8L封装

S216的应用信息

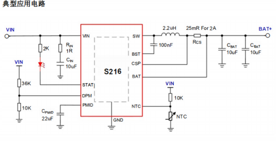
1典型应用图

image.png  

2管脚配置

image.png 

image.png 

3PCB DEMO版设计图

image.png 


附件下载

电源模块对应的芯片应用

CS8725 + CS57066:2X60W双声道、2X30W 60W2.1声道及4X30W四声道的音响实现方案

友情链接:

关于我们产品展示方案技术新闻资讯

深圳市龙华区民治街道民乐路粤通综合楼D栋511室

联系人:刘先生13794497935      Email:ben@sandtech.cn

微信公众号

Copyright copy; 2018 上大科技, All Rights Reserved
粤ICP备18073833号-1 版权所有:上大科技   网站建设:深圳北易
上大科技 销售总监
上大科技 销售经理
上大科技 销售经理
上大科技 电话
上大科技 微信
上大科技
返回顶部