作者:上大科技发布日期:2023-02-06 10:21:34浏览人数:2128
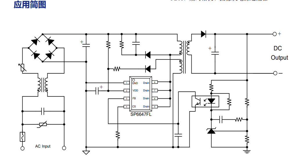
SP6647FL+SP6516FL,做 PD20W快充充电器,高性价比,过认证方案。
SP6647FL 是一颗电流模式 PWM 控制芯 片,内置 650V 高压功率 MOSFET,芯片可以 工作在绿色模式,以此来减小轻载时的损耗, 提高整机的工作效率。
SP6647FL 在启动和工作时只需要很小的 电流,可以在启动电路中使用一个很大的电阻, 以此来进一步减小待机时的功耗。
SP6647FL 内置多种保护,包括逐周期限 流保护(OCP),过载保护(OLP),过压保护 (VDD OVP),VDD 过压箝位,欠压保护 (UVLO),过温保护(OTP)等,通过内部 的图腾柱驱动结构可以更好的改善系统的 EMI 特性和开关的软启动控制。
SP6647FL 采用 SOP8 封装。
特点:
SP6647FL全电压范围输入时待机功耗小于 75mW
? 内置 650V 高压功率管
? 软启动可用来减少 MOSFET 上 Vds 的应力 ? 抖频功能,改善 EMI 性能 ? 跳频模式,改善轻载效率,减小待机功耗
? 无噪声工作 ? 固定 65KHz 开关频率
? 内置同步斜坡补偿 ? 低启动电流,低工作电流
? 内置前沿消隐(LEB)功能
? 过载保护(OLP),逐周期限流保护(OCP)
? VDD 过压保护(VDD OVP),欠压保护 (UVLO),VDD 电压箝位,过温保护 (OTP)


SP6516FL高性能次级同步整流控制电路
SP6516FL 是一颗高性能的开关电源次级侧 同步整流控制电路。在低压大电流开关电源应用 中,轻松满足 6 级能效,是理想的超低导通压降整流器件的解决方案。
SP6516FL可支持高达 150KHz 的开关频率应用,并且支持 CCM / QR / DCM 等开关电源工作模式应用,其极低导通压降产生的 损耗远小于肖特基二极管的导通损耗,极大提高 了系统的转换效率,大幅降低了整流器件的温度。
SP6516FL内置耐压65V 的NMOSFET 同步整流开关,且具有极低的内阻,可提供系统高达 3A 的 应用输出;还内置了高压直接检测技术,耐压高达 150V;以及自供电技术极大扩展了输出电压应用范围。
特点
? 支持开关电源 CCM/QR/DCM 模式
? 极佳的 3.3V-12V 快充自供电同步整流应用
? 内置 MOS 耐压达 65V ? 较传统肖特基提升效率 2~6%
? 静态工作电流可低至 600μA
? 支持开关电源频率最高至 150KHz
? SOP8 封装形式
应用范围
? 3.3V~12V 快充电源 ? 低压大电流电源 ? 高能效开关电


提供技术支持,提供方案开发。更多资料请联系我们
附件下载友情链接: