例: SP1231F|SP1233FL|SW6124|SW6106|CS8626
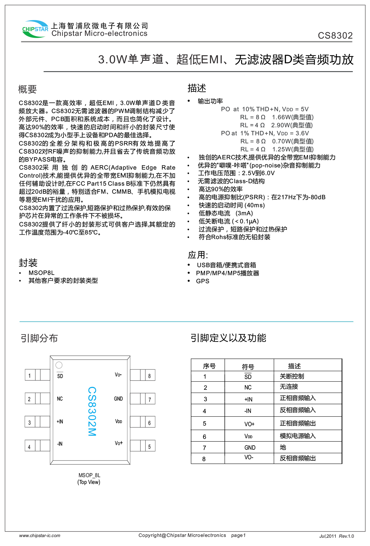
CS8302M

Part NO:CS8302M

封装:MSOP8

工作电压:2.5V-6.0V(单节锂电池供电)

简介:3.0W 单声道,差分输入,超低EMI
Po=2.9W@10%THD VDD=5V,RL=4Ω
Po=1.66W@10%THD VDD=5V,RL=8Ω
Po=1.25W@1%THD VDD=3.6V,RL=4Ω
Po=0.7W@1%THD VDD=3.6V,RL=8Ω
  • 友情链接:

    关于我们产品展示方案技术新闻资讯

    深圳市龙华区民治街道民乐路粤通综合楼D栋511室

    联系人:刘先生13794497935      Email:ben@sandtech.cn

    微信公众号

    Copyright copy; 2018 上大科技, All Rights Reserved
    粤ICP备18073833号-1 版权所有:上大科技   网站建设:深圳北易
    上大科技 销售总监
    上大科技 销售经理
    上大科技 销售经理
    上大科技 电话
    上大科技 微信
    上大科技
    返回顶部