例: SP1231F|SP1233FL|SW6124|SW6106|CS8626
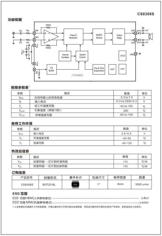
CS8308S  差分输入、3.1W单声道、低EMI、无滤波的D类音频功放

Part NO:CS8308S 差分输入、3.1W单声道、低EMI、无滤波的D类音频功放

封装:SOT23-8L

工作电压:2.5V-5.5V

简介:输出功率
PO at 10%THD+N,VDD =5.0V
RL=8Ω 1.66W(典型值)
RL=4Ω 3.1W(典型值)
PO at 1%THD+N,WDD=3.6V
RL=8Ω 0.70W(典型值)
RL=4Ω 1.25W(典型值)
  • CS8308S  3.1W单声道、低EMI、无滤波的D类音频功放

    作为面向小型设备的音频功放,CS8308S 的核心参数与实用场景精准匹配:输出失调电压典型值仅 5mV(最大 25mV),可保障音频信号低失真;共模抑制比(CMRR)典型值 - 70dB,输入管脚短接时仍能稳定工作,有助于提升信号抗干扰能力。在不同供电与负载条件下,输出功率灵活适配:3.6V 供电、4Ω 负载时,1% THD+N 下输出 1.25W8Ω 负载时 0.70W,可满足数码设备、安防设备等不同音量需求。同时,符合 RoHS 标准的无铅封装,兼顾环保与生产合规,是小型设备音频方案的适配选择。

    CS8308S的应用信息

    image.png  

    1 典型应用图

    image.png 

    2 管脚分布及定义

    image.png 

    3 基础参数

    image.png 

    4 特性曲线图

    image.png 

    5 DEMO

    image.png 

    image.png 

    除了这款小功率的单声道音频功率放大器,还有两款类似的推荐

    IU8360T:一线脉宽控制,三级功率限制可选,电荷泵升压,固定20倍增益2.3W单声道GF类音频放大器

    CS8898S:10μV超低底噪,1.7W 单声道全差分高性能AB 类音频放大器  链接:点击访问


  • 友情链接:

    关于我们产品展示方案技术新闻资讯

    深圳市龙华区民治街道民乐路粤通综合楼D栋511室

    联系人:刘先生13794497935      Email:ben@sandtech.cn

    微信公众号

    Copyright copy; 2018 上大科技, All Rights Reserved
    粤ICP备18073833号-1 版权所有:上大科技   网站建设:深圳北易
    上大科技 销售总监
    上大科技 销售经理
    上大科技 销售经理
    上大科技 电话
    上大科技 微信
    上大科技
    返回顶部